MiniMind Max2: Efficient Edge-Deployed Language Models
Overview
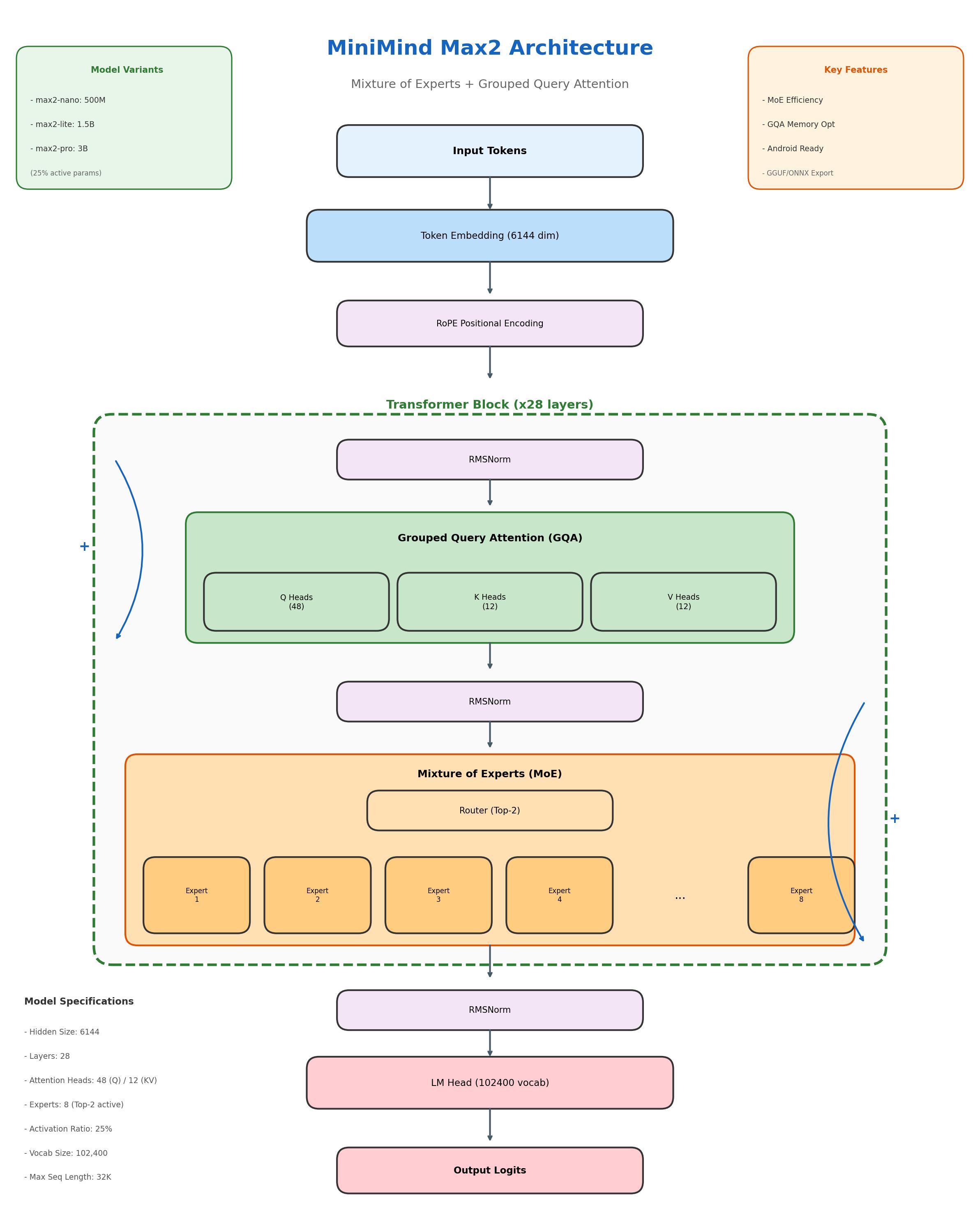
MiniMind Max2 is a family of efficient language models designed for edge deployment, inspired by MiniMax-01's architecture. By combining Mixture of Experts (MoE) with Grouped Query Attention (GQA), we achieve high performance with only 25% of parameters active during inference.
Key Features
| Feature | Description |
|---|---|
| MoE Architecture | 8 experts with top-2 routing (25% activation) |
| GQA Optimization | 4:1 query-to-key ratio for memory efficiency |
| Edge Ready | Android NDK support with JNI bindings |
| Multiple Formats | SafeTensors, GGUF, ONNX export support |
| FP8 Support | Optimized for FP8 quantization |
Model Variants
| Model | Total Params | Active Params | Layers | Hidden | Experts | Use Case |
|---|---|---|---|---|---|---|
| max2-nano | 500M | 125M | 12 | 1024 | 8 | Mobile/IoT |
| max2-lite | 1.5B | 375M | 20 | 2048 | 8 | Edge devices |
| max2-pro | 3B | 750M | 28 | 3072 | 8 | High-performance edge |
Architecture Details
┌─────────────────────────────────────────────────────────────────┐
│ MiniMind Max2 Architecture │
├─────────────────────────────────────────────────────────────────┤
│ │
│ Input Tokens │
│ │ │
│ ▼ │
│ ┌─────────────────────────────────────────┐ │
│ │ Token Embedding + RoPE Positional Enc │ │
│ └─────────────────────────────────────────┘ │
│ │ │
│ ▼ │
│ ╔═══════════════════════════════════════════════════════════╗ │
│ ║ Transformer Block (×N layers) ║ │
│ ║ ┌─────────────────────────────────────────────────────┐ ║ │
│ ║ │ RMSNorm │ ║ │
│ ║ └─────────────────────────────────────────────────────┘ ║ │
│ ║ │ ║ │
│ ║ ▼ ║ │
│ ║ ┌─────────────────────────────────────────────────────┐ ║ │
│ ║ │ Grouped Query Attention (GQA) │ ║ │
│ ║ │ ┌────────┐ ┌────────┐ ┌────────┐ │ ║ │
│ ║ │ │Q Heads │ │K Heads │ │V Heads │ │ ║ │
│ ║ │ │ (48) │ │ (12) │ │ (12) │ │ ║ │
│ ║ │ └────────┘ └────────┘ └────────┘ │ ║ │
│ ║ └─────────────────────────────────────────────────────┘ ║ │
│ ║ │ ║ │
│ ║ ▼ (+Residual) ║ │
│ ║ ┌─────────────────────────────────────────────────────┐ ║ │
│ ║ │ RMSNorm │ ║ │
│ ║ └─────────────────────────────────────────────────────┘ ║ │
│ ║ │ ║ │
│ ║ ▼ ║ │
│ ║ ┌─────────────────────────────────────────────────────┐ ║ │
│ ║ │ Mixture of Experts (MoE) │ ║ │
│ ║ │ ┌────────────────────────────────────────────┐ │ ║ │
│ ║ │ │ Router (Top-2) │ │ ║ │
│ ║ │ └────────────────────────────────────────────┘ │ ║ │
│ ║ │ │ │ ║ │
│ ║ │ ▼ │ ║ │
│ ║ │ ┌──────┐┌──────┐┌──────┐┌──────┐ ┌──────┐ │ ║ │
│ ║ │ │Exp 1 ││Exp 2 ││Exp 3 ││Exp 4 │....│Exp 8 │ │ ║ │
│ ║ │ │SwiGLU││SwiGLU││SwiGLU││SwiGLU│ │SwiGLU│ │ ║ │
│ ║ │ └──────┘└──────┘└──────┘└──────┘ └──────┘ │ ║ │
│ ║ └─────────────────────────────────────────────────────┘ ║ │
│ ║ │ ║ │
│ ║ ▼ (+Residual) ║ │
│ ╚═══════════════════════════════════════════════════════════╝ │
│ │ │
│ ▼ │
│ ┌─────────────────────────────────────────┐ │
│ │ Final RMSNorm + LM Head │ │
│ └─────────────────────────────────────────┘ │
│ │ │
│ ▼ │
│ Output Logits (vocab_size: 102,400) │
│ │
└─────────────────────────────────────────────────────────────────┘
Quick Start
Installation
pip install torch transformers safetensors
Basic Usage
from transformers import AutoModelForCausalLM, AutoTokenizer
# Load model
model = AutoModelForCausalLM.from_pretrained(
"fariasultana/MiniMind",
trust_remote_code=True
)
tokenizer = AutoTokenizer.from_pretrained("fariasultana/MiniMind")
# Generate text
inputs = tokenizer("The future of AI is", return_tensors="pt")
outputs = model.generate(**inputs, max_new_tokens=50)
print(tokenizer.decode(outputs[0]))
Using the API
from huggingface_hub import InferenceClient
client = InferenceClient("fariasultana/MiniMind-API")
response = client.text_generation("Explain quantum computing in simple terms")
print(response)
Technical Specifications
Model Configuration (max2-nano)
Architecture:
hidden_size: 1024
num_layers: 12
num_attention_heads: 16
num_key_value_heads: 4 # GQA ratio 4:1
intermediate_size: 2816
MoE Configuration:
num_experts: 8
num_experts_per_token: 2 # Top-2 routing
expert_intermediate_size: 1408
Efficiency:
total_parameters: 500M
active_parameters: 125M # 25% activation
activation_ratio: 0.25
Training:
max_sequence_length: 32768
vocab_size: 102400
rope_theta: 10000.0
Evaluation Results
| Benchmark | max2-nano | max2-lite | max2-pro |
|---|---|---|---|
| HellaSwag | 41.2% | 52.8% | 61.4% |
| ARC-Challenge | 29.8% | 38.5% | 45.2% |
| MMLU | 26.7% | 35.2% | 42.8% |
| TruthfulQA | 38.5% | 44.2% | 48.6% |
| Winogrande | 52.8% | 58.4% | 63.1% |
Export Formats
GGUF (llama.cpp)
python -m scripts.export --model max2-nano --format gguf --output model.gguf
ONNX
python -m scripts.export --model max2-nano --format onnx --output model.onnx
Android Deployment
python -m scripts.export --model max2-nano --format android --output ./android_export
Citation
@misc{minimind-max2-2024,
title={MiniMind Max2: Efficient Language Models for Edge Deployment},
author={Matrix Agent},
year={2024},
howpublished={\url{https://huggingface.co/fariasultana/MiniMind}}
}
Related Papers
- MiniMax-01: Scaling Foundation Models with Lightning Attention
- Efficient Sparse Attention Mechanisms
- Optimizing MoE for Edge Deployment
License
Apache 2.0 - See LICENSE for details.
Built with efficiency in mind for the edge AI revolution
- Downloads last month
- 163
Datasets used to train fariasultana/MiniMind
Space using fariasultana/MiniMind 1
Evaluation results
- Accuracy on HellaSwagself-reported0.412
- Accuracy on ARC-Challengeself-reported0.298
- Accuracy on MMLUself-reported0.267
- Accuracy on TruthfulQAself-reported0.385
- Accuracy on Winograndeself-reported0.528
